Checkout our new Reverse Tax Calculator Tool and Calculate tax effortlessly
Try Reverse Tax Calcuator




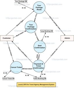
Travel-Agency-Management-System-DFD-2

Leave a Comment